-
-
筑牢安全防线 护航新学期——必赢线路检测3003开展开学前实...2026-03-022026年3月1日,新学期将至,为确保学院教学科研工作的平稳有序推进,切实保障师生人身安全和校园稳定,学院党委书记刘梅,副院长黄正峰、桑磊,党委副书记兼纪委...
-
必赢线路检测3003开展“志存高远、工业报国”实践活动2026-02-15新年伊始,为吸引优质生源,必赢线路检测3003谋划新学年的招生宣传工作。集成电路系党支部积极响应,于2月7日,开展“志存高远、工业报国”实践活动,邀请合肥市第七中...
-
我院召开2026年国家自然科学基金闭门研讨会2026-02-06为系统提升国家自然科学基金项目申报质量与竞争力,我院于2月6日在翡翠科教楼A1821智慧教室成功举办2026年度国家自然科学基金申报闭门研讨会。会议特邀中国科学...
-
-
-
【学院】必赢线路检测3003监考细则2024-06-18
-
【学院】必赢线路检测30032024级硕士生招生指标分配办法2024-04-10必赢线路检测30032024级硕士生招生指标分配办法.pdf
-
【学院】必赢线路检测3003本科毕业设计工作实施细则2023-12-11
-
-
- 2023版集成电路设计与集成系统专业培养方案12-26
- 2023版集成电路设计与集成系统(创新实验班)专业培养方案12-26
- 2023版电子科学与技术专业培养方案12-26
- 2023版微电子科学与工程专业培养方案12-26
- 2019版集成电路设计与集成系统教学计划结构表12-02
- 2019版微电子科学与工程专业人才培养方案12-02
-
-
学院举行2025年青年教师讲课比赛2025-10-26为提升青年教师教学能力,充分发挥教学竞赛在提升教师队伍素质中的示范引领作用,10月20日下午,我院在翡翠科教楼A1821(智慧教室)成功举办青年教师讲课比赛(...
-
立足迎评促建,聚力质量攻坚:2025-10-16为进一步解放思想、凝聚共识、明确方向,在学校统一安排下,必赢线路检测3003围绕学校本科教育教学审核评估迎评工作展开本科教育教学思想大讨论。从学院党委到骨干教师...
-
学院开展新进教师试讲考核会2025-09-299月27日上午,学院在A1712会议室组织召开新进教师试讲考核会。试讲考核评审团由安徽建筑大学马婕老师,我校计算机学院路强老师与学院教师发展中心主任宋玲玲老师...
-
-
-
宋恩名:植入式脑电信号放大微电极阵列的矩阵成像...2025-12-30报告时间:2026-1-6 10:00报告地点:翡翠湖校区翡翠科教楼B座4楼会议室报告人:宋恩名研究员、博导工作单位:复旦大学未来信息创新学院/光电研究院举办单位:微...
-
纳米尺度光散射与光场调控:赋能片上功能型超构器件2025-12-22报告时间:2025年12月22日(星期一)14:00报告地点:翡翠湖校区翡翠科教楼B座4楼会议室报 告 人:Prof. DONG Zhaogang (董兆冈)工作单位:Agency for Science, T...
-
李波:厚膜混合电路纳米银浆粘接可靠性研究2025-11-17报告时间:2025年11月19日(星期三) 14:30报告地点:翡翠科教楼A座1712会议室报告人:李波研究员工作单位:安徽北方电子研究院举办单位:必赢线路检测3003报告简介:...
-
-
-
必赢线路检测3003no1研究生国家助学金管理暂行办法2020-09-08必赢线路检测3003no1研究生国家助学金管理暂行办法 第
-
电子科学与技术2020-09-01必赢线路检测3003no1 电子科学与技术 专业人才培养方案 (080702) &
-
集成电路设计与集成系统2020-09-01必赢线路检测3003no1集成电路设计与集成系统专业(080710T)人才培养方案
-
-
-
我院在第八届全国大学生集成电路创新创业大赛华中赛...2024-07-092024年7月6日~7日,第八届全国大学生集成电路创新创业大赛华中赛区决赛在武汉纺织大学举行,华中分赛区共有来自河南、湖北、湖南、安徽、江西省的国防科技大学、...
-
2022第四届集成电路EDA设计精英挑战赛2022-10-04集成电路EDA设计精英挑战赛是国内首个EDA领域专业赛事,大赛自2019年发起,已经集聚国内外95%的龙头和骨干EDA厂商,覆盖高校99所,参赛学生2000余名,以EDA技术...
-
关于开展2022年大学生创新创业训练计划项目开题工作...2022-06-03各单位、项目组及指导教师: 根据《必赢线路检测3003no1大学生创新创业训练计划管理办法》(合工大政发〔2017〕13)号文件精神,学校组织开展2022年大学生创新创业训...
-
-
-
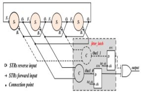
薪火相传·创芯未来——校庆80周年系列报道:青年先锋...2025-08-06容错设计的目的是确保电路与系统在出现故障或错误时能够继续运行,并且能够在一定程度上保持稳定性,已成为一个重要的研究和实践领域,其核心思想是通过将电路与...
-
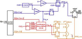
薪火相传·创芯未来——校庆80周年系列报道:青年先锋...2025-06-21——面向长距多媒体传输的SerDes及高性能时钟芯片产品研发芯片设计作为多学科交叉的高复杂性领域,要求工程师同时具备扎实的理论基础(如半导体物理、晶体管级电路...
-
薪火相传·创芯未来——校庆80周年系列报道:青年先锋...2025-06-08硬件安全原语:物联网边缘设备的“安全基因”——赋能轻量级认证与安全技术新时代物联网技术飞速发展,人工智能、区块链、云计算等各种新兴技术的应用进入了全新的...
-






























































